Jupiter Neobank

Personal Finance Management & Intelligent Money Experience

Company Jupiter (Neobank)
Role Director of Product
Scope Personal Finance Management

User Research

The journey began with a "Qualitatively Know Your Customer" research initiative — in-depth interviews and contextual inquiries to understand how users think about, manage, and feel about their money. The research revealed that most users in Jupiter's ideal customer profile sat in the "Enough for Now" to "Have Excess" money status range, with goals spanning from financial stability to comfort and lifestyle enhancement.

By mapping users across two dimensions — their current money status and their money goals — we identified critical unmet needs: users wanted to manage their money better with budgeting and tracking tools, receive personalised insights and advice, and build consistent saving habits. These findings became the foundation for the product strategy.

User research findings matrix showing Money Goals vs Current Money Status with ICP highlighted
ICP mapping across Money Goals (Stability → Comfort → Abundance) and Current Money Status (Hand to Mouth → Enough for Now → Have Excess), identifying key user needs and gaps

Strategy

The user research findings directly shaped a product strategy centered on three strategic themes: improving the accuracy of spend categorisation as a foundational capability, providing contextual financial insights and personalised recommendations to drive engagement, and encouraging better saving behavior through gamification. A detailed roadmap was built to execute across these themes in parallel, with clear development tracks and milestones.

Product strategy document outlining key themes and approach
Product strategy document — three core themes for the Money experience
Product roadmap timeline showing development tracks from March to July 2023
Product roadmap with parallel development tracks

Theme 1: Improving Categorisation Accuracy, and delivering Contextual Insights with Personalised Money Suggestions

Accurate spend categorisation is the foundation of any personal finance experience — without it, insights and budgeting tools are unreliable. We developed an ML-based categorisation model that uses merchant name normalisation, Serp API enrichment for place titles and types, Knowledge Graph data, and category-level word clouds to classify transactions across fine-grained and coarse-grained categories.

On the product side, we redesigned the mobile categorisation experience to let users easily correct miscategorised transactions and bulk-update similar ones (e.g., "57 more transactions found — Want to categorise your other transactions with Blinkit as Groceries?"). This user feedback loop continuously improved the model's accuracy over time.

Next, we focused on turning categorised spend data into actionable insights delivered at the right moment. We introduced contextual spend insights on payment success screens — immediately after a transaction, users see their category spend for the month (e.g., "Food & Drinks this month: ₹1,313"). Personalised investment recommendations analyse income and spending patterns to suggest how much to invest each month to reach financial goals.

Mobile UI for transaction categorisation with bulk update option
Redesigned categorisation experience
Payment success screen showing contextual insight: Food and Drinks this month Rs 1,313
Contextual spend insight on payment success
New Monthly view with at-a-glance spend categories, cashflow and personalised save, invest, or borrow suggestions

Theme 2: Building Product-led Growth, Engagement Loops

The redesigned Money tab became the central hub — a comprehensive cashflow overview with categorised spending breakdowns, incoming vs outgoing trends, and actionable recommendations all in one scroll. We also built transparency features showing bank account sync status and refresh rates, and an AI-powered Money Agent that could generate personalised financial insights and encouragement.

One of the highest-impact engagement loops was an Instagram Stories-style Monthly Money Recap, delivered at the end of each month. These bite-sized, visually rich summaries of spending, saving, and financial highlights drew 500,000+ monthly active users. The key insight: users found it far easier to digest their financial data in this familiar, swipeable format compared to extensive graphs, bars, and charts.

Monthly recap stories style showing personalised financial summaries
Monthly Recap Stories — personalised financial summaries delivered in a stories-style format

Theme 3: Improving Saving Behavior with Gamified Savings Challenge

The third theme tackled one of the hardest problems in personal finance — building consistent saving habits. We designed a gamified Saving Challenge that transforms saving from a chore into an engaging experience. Users set weekly autosave goals, unlock "Challenge Hacks" for bonus savings mechanics, and earn rewards for maintaining streaks. The challenge creates a sense of progression and achievement that keeps users motivated to save consistently.

Four-screen savings challenge flow showing goal setting, challenge hacks, autosave setup, and completion rewards
Gamified Saving Challenge — weekly goals, challenge hacks, autosave mechanics, and reward milestones driving consistent saving behavior

Theme 4: A Bold Bet on Conversational Money Experiences

As conversational AI began reshaping user expectations, I saw an opportunity to rethink how people interact with their financial data. Instead of navigating dashboards and decoding charts, what if users could simply ask — "How much did I spend on coffee this month?" or "Am I saving more than last quarter?"

Balancing Legal and Risk concerns, we piloted an opt-in Slack-based Money Agent exclusively with Jupiter employees. The agent let users query their spend data, track trends, and surface insights through natural conversation. The results were eye-opening — it unlocked an entirely new dimension of financial awareness, dramatically reducing the cognitive load of interpreting charts and graphs. Users discovered spending patterns they had never noticed, from niche categories like coffee spend to broader lifestyle trends.

Slack-based Money Agent conversational interface for querying personal finance data
Slack-based Money Agent — an opt-in conversational experiment enabling natural-language interaction with personal finance data

Outcome & Impact

The research-driven strategy delivered transformative results across all four themes:

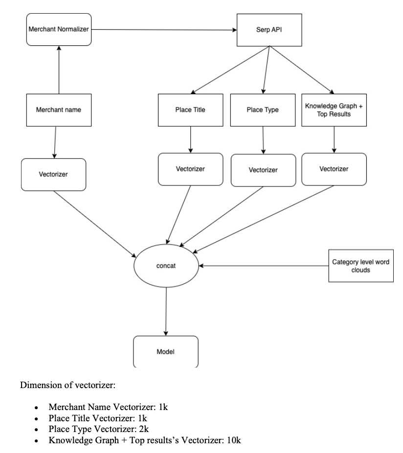
ML Model Architecture

The categorisation engine was built on an ML pipeline that combines merchant name normalisation, Serp API enrichment for place titles and types, Knowledge Graph data, and category-level word clouds. These features are vectorised and fed into a classification model that categorises transactions across both fine-grained and coarse-grained levels, ultimately achieving 95% accuracy.

ML categorisation model architecture showing Merchant Normalizer, Serp API, Vectorizers, and Model pipeline
ML categorisation model architecture — merchant name normalisation, Serp API enrichment, multi-feature vectorisation feeding into the classification model

User Feedback & Community Engagement

Users were engaged throughout the journey from concept to launch. Feature prioritisation was driven by active online community engagement with power users, gathering real-time feedback on ideas and iterating on designs. In-office visits with early adopters enabled hands-on prototype testing, ensuring that the product met real user needs before shipping.

Active online community engagement for feature feedback and testing
Active community engagement — gathering feedback and ideas from power users
In-office user testing sessions with early adopters
In-office user testing — early prototype testing with users